安徽天一大联考2026届高三8月秋季检测化学试卷及参考答案
					时间:
					安徽 物化生
				
			安徽省天一大联考2026届高三8月秋季检测化学考试试题质量较高,题型多样,难度适中是考察考生往期知识及考点掌握程度,为方便考生备考,考后将及时整理试题答案解析相关信息,以供考生学习交流!
汇总:安徽省天一大联考2026届高三8月秋季检测试题及答案汇总
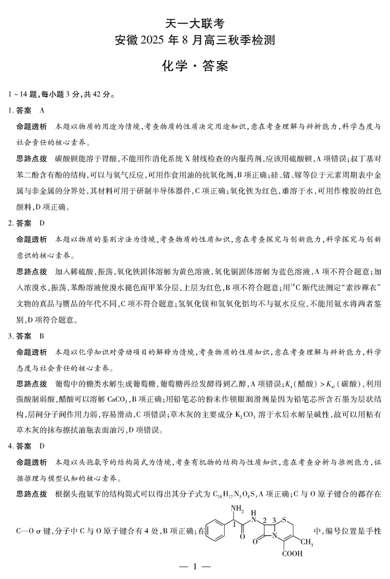
化学试题及答案解析
	










安徽省天一大联考2026届高三8月秋季检测化学考试试题质量较高,题型多样,难度适中是考察考生往期知识及考点掌握程度,为方便考生备考,考后将及时整理试题答案解析相关信息,以供考生学习交流!
汇总:安徽省天一大联考2026届高三8月秋季检测试题及答案汇总
化学试题及答案解析
	









