四川蓉城名校联盟新高考2025届高三5月适应性考日语试卷及参考答案
时间:
四川 外语试题
四川蓉城名校联盟新高考2025届高三5月适应性考日语考试试题质量较高,题型多样,难度适中是考察考生往期知识及考点掌握程度,为方便考生备考,考后将及时整理试题答案解析相关信息,以供考生学习交流!
汇总:四川蓉城名校联盟新高考2025届高三5月适应性考试试题及答案汇总
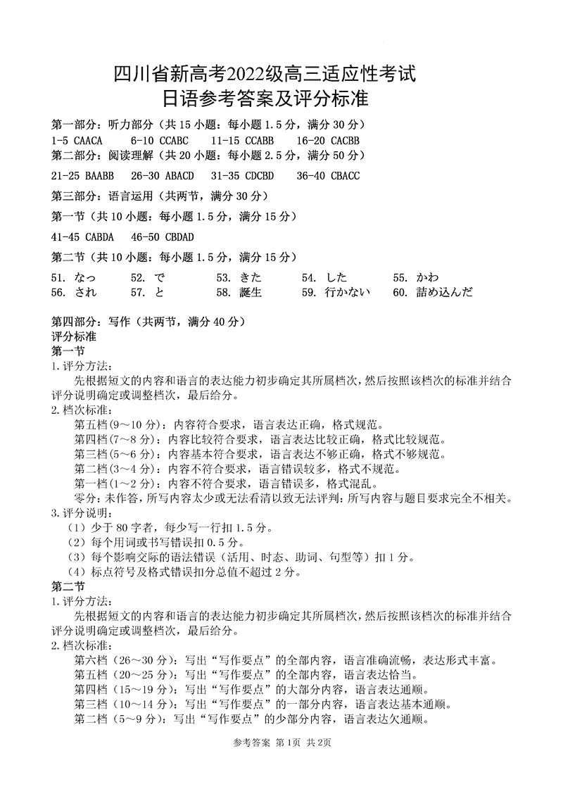
日语试题及答案解析













四川蓉城名校联盟新高考2025届高三5月适应性考日语考试试题质量较高,题型多样,难度适中是考察考生往期知识及考点掌握程度,为方便考生备考,考后将及时整理试题答案解析相关信息,以供考生学习交流!
汇总:四川蓉城名校联盟新高考2025届高三5月适应性考试试题及答案汇总
日语试题及答案解析















